La rougeole décime les cellules de la mémoire immunitaire
La plupart des décès imputables au virus de la rougeole sont causés par des infections secondaires, car le virus infecte et dégrade le fonctionnement les cellules immunitaires. On ignorai jusqu'à présent si l'infection par la rougeole endommageait durablement la mémoire immunitaire. Cette question est devenue de plus en plus importante compte tenu de la recrudescence des épidémies de rougeole dans le monde. Mina et al. (2019) publié dans la revue Science ont utilisé un test sanguin appelé VirScan, ont analysé de manière exhaustive le répertoire des anticorps chez les enfants avant et après une infection naturelle par le virus de la rougeole, ainsi que chez les enfants avant et après vaccination contre la rougeole. Ils ont découvert que l'infection par la rougeole peut considérablement diminuer les lymphocytes B qui constituent la mémoire immunitaire acquise précédemment. une infection par la rougeole augmente ainsi le risque d'être infecté par d'autres agents pathogènes contre lesquels on était protégé. Ces effets indésirables sur le système immunitaire n'ont pas été observés chez les enfants vaccinés.
encourage le lecteur à aller approfondir dans l'article d'origine : ici
encourage le lecteur à aller approfondir dans l'article d'origine : ici
L'action de la rougeole sur le système immunitaire
"Le virus de la rougeole est directement responsable de plus de 100 000 décès par an. Des études épidémiologiques ont associé la rougeole à une morbidité et une mortalité accrues pendant des années après l'infection, mais les raisons pour lesquelles elles sont mal comprises. Le virus de la rougeole infecte les cellules immunitaires, provoquant une suppression immunitaire aiguë. " Abstract de Mina, M. J., et al. (2019)Un test qui révèle la mémoire immunitaire par le répertoire d'anticorps reflétant les pathogènes vaincus
"Pour identifier et quantifier les effets à long terme de la rougeole sur le système immunitaire, nous avons utilisé VirScan, un test qui permet de détecter les anticorps dirigés contre des milliers d'épitopes pathogènes dans le sang (Xu, G. J.,et al., (2015). Nous avons étudié 77 enfants non vaccinés avant et 2 mois après l'infection naturelle par le virus de la rougeole. La rougeole a entraîné l'élimination de 11 à 73% du répertoire d'anticorps chez les individus. La récupération des anticorps a été détectée après une nouvelle exposition naturelle à des agents pathogènes. Ces effets sur le système immunitaire n'ont pas été observés chez les nourrissons vaccinés contre le RRO (rougeole, oreillons et rubéole), mais ont été confirmés chez des macaques infectés par la rougeole. La réduction de la mémoire immunitaire humorale après l'infection rougeoleuse génère une vulnérabilité potentielle aux infections futures, soulignant la nécessité d'une vaccination généralisée." Traduction de Mina, M. J., et al. (2019)
encourage le lecteur à aller vérifier dans l'article d'origine : ici
Les personnes infectées perdent des lymphocytes B produisant des anticorps qui les protégeaient contre des virus rencontrés et vaincus
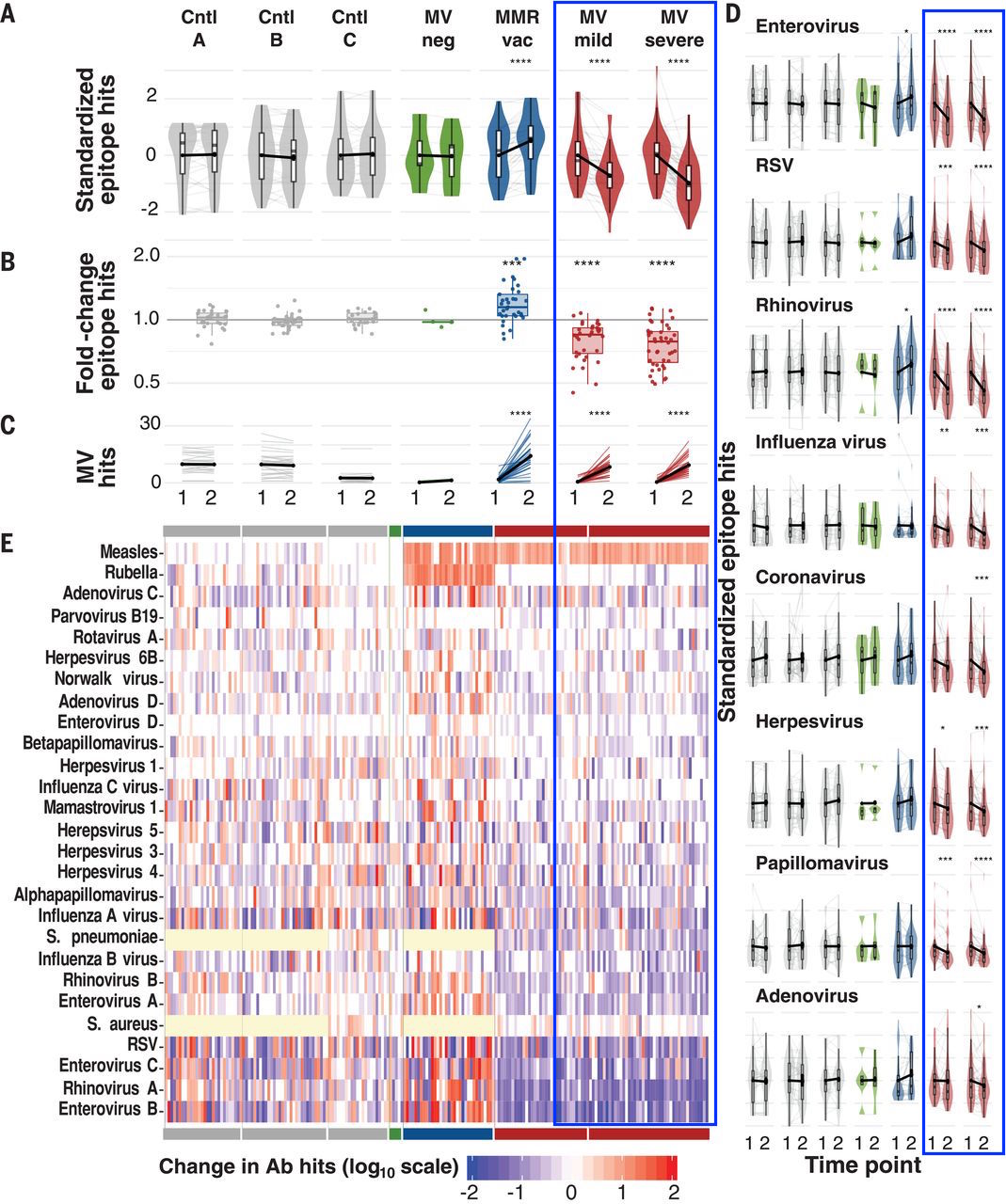
La figure 2 montre à quel point les anticorps contre divers virus ont diminué après la rougeole : on voit bien la prédominance du bleu dans les colonnes encadrées qui indique une diminution de 10 à 100x après la rougeole. Les auteurs argumentent le cas plus complexe des enfants vaccinés MMR ici
Fig 2 : A: Les schémas en fuseau montrent la variation globale des anticorps (épitopes en fait) contre l'ensemble des virus testés. Encadré en bleu : après la rougeole modérée (MV Mild) ou grave (MV Severe). Cntl = témoins, MV neg : personnes n'ayant pas eu la rougeole , MMR vac = personnes vaccinées
E : variation des anticorps . Bleu signifie une baisse (échelle logarithmique: -2 signifie 100x moins) [img]. Source : Mina, M. J., et al. (2019)
E : variation des anticorps . Bleu signifie une baisse (échelle logarithmique: -2 signifie 100x moins) [img]. Source : Mina, M. J., et al. (2019)
Qu'en faire en classe ?
On peut extraire de ces donnée plusieurs points qui étayent joliment l'explication de l'immunité qu'on peut faire dans les écoles en adaptant évidemment le niveau de formulation au public correspondant .
- La mémoire immunitaire réside dans la présence de clones de lymphocytes B produisant un anticorps spécifique contre l'antigène (les épitopes ou déterminant antigénique). Si on élimine ces cellules il n'y a plus de mémoire. Plutôt qu'une explication animiste du genre " le corps se souvient du microbe", cet exemple permet de montrer la force d'une explication biologique ( en termes de molécules et de cellules et de leurs interactions). Cf. par exemple Janeway (2001) ici
- Le fait qu'on puisse mesurer les anticorps présents dans le sang avec VirScan illustre bien comment les (clones de) lymphocytes B mémoire qui produisent durant des années des anticorps sont cette mémoire immunitaire. Leur présence révèle l'histoire des activations du système immunitaire. Cf. par exemple dans Janeway (2001) ici
- Le vaccin sélectionne et active les lymphocytes particuliers qui réagissent contre les antigènes du virus : cf fig. 2 colonne A Colonne "MMR vac ..." le fuseau bleu acier augmente nettement alors qu'il diminue chez ceux qui ont eu la maladie : vaccinés ils sont mieux protégés contre la rougeole.
- La sélection clonale est bien expliquée dans Janeway (2001) ici
- Janeway, C. A., Travers, P., Walport, M., & Shlomchik, M. (2001). Immunobiology. New York and London: Garland Science. ici
- Mina, M. J., Kula, T., Leng, Y., Li, M., Vries, R. D. de, Knip, M., … Elledge, S. J. (2019). Measles virus infection diminishes preexisting antibodies that offer protection from other pathogens. Science, 366(6465), 599‑606. https://doi.org/10.1126/science.aay6485
- Xu, G. J., Kula, T., Xu, Q., Li, M. Z., Vernon, S. D., Ndung'u, T., … Elledge, S. J. (2015). Comprehensive serological profiling of human populations using a synthetic human virome. Science, 348(6239), aaa0698‑aaa0698. https://doi.org/10.1126/science.aaa0698

Aucun commentaire:
Enregistrer un commentaire